电路设计_稚晖君机械臂
参考网址:
peng-zhihui/Dummy-Robot: 我的超迷你机械臂机器人项目。 (github.com)
电源部分:
采用TPS61040DBV芯片实现的5v转9v电路,该芯片支持1.8v到6v输入,高达28v输出,同时还支持400ma的电流输出,具体可参考:
TPS6104x Low-Power DC-DC Boost Converter in SOT-23 and WSON Packages datasheet (Rev. J) (ti.com)

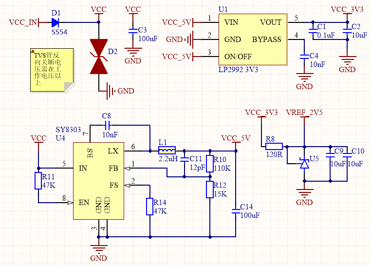
LP2992线性稳压器,输入2.2v到16v输出1.5v到5v,指定250毫安输出电流

ME3116 是一款内部集成了 MOSFET 的异步整流降压型 稳压器。它在很宽的输入电压范围内(4.75V-40V)能够提供 高达 1A 的负载能力。

ME6206:降压稳压器,高精度输出电压:±2% 输出电压:1.5V~5.0V(步长 0.1V) 最大工作电压:6V 带载能力强:当 Vin=4.3V 且 Vout=3.3V 时 Iout=300mA 极低的输入输出电压差: 0.2V at 90mA and 0.40V at 200mA

这里使用了ss54实现防反接,sy8303降压型dc-dc芯片

自动下载电路
采用cp2101usb转串口芯片,通过三极管,实现串口自动下载

本博客所有文章除特别声明外,均采用 CC BY-NC-SA 4.0 许可协议。转载请注明来自 某飞行员的随笔!
